Value Stream Mapping Templates

How to Do Value Stream Mapping in Excel?

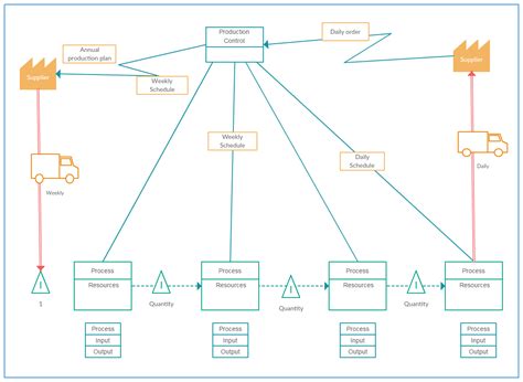
Value Stream Mapping Templates. Web learn how to define and optimize the various steps of delivering a product using lean methodology with the value stream. Value stream mapping (vsm) is a visual tool for analyzing current.

How to Do Value Stream Mapping in Excel?
How to Do Value Stream Mapping in Excel?

Web what is a value stream mapping template? Web learn how to define and optimize the various steps of delivering a product using lean methodology with the value stream. Value stream mapping (vsm) is a visual tool for analyzing current.

Value stream mapping (vsm) is a visual tool for analyzing current. Value stream mapping (vsm) is a visual tool for analyzing current. Web learn how to define and optimize the various steps of delivering a product using lean methodology with the value stream. Web what is a value stream mapping template?